您所在的位置 > 首页 > 方案中心 > 价格降够了,下一场价格战准备好了吗?SDS3117为你提供高性价比的线性开关调光方案。
0

价格降够了,下一场价格战准备好了吗?SDS3117为你提供高性价比的线性开关调光方案。

信息来源 : 网络 发布时间:2015-12-10 11:18 | 5088 次浏览

SDS3117简介

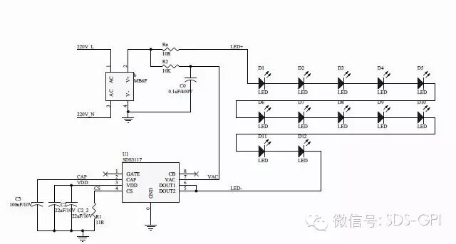
SDS3117是一款高压线性恒流LED驱动芯片。

芯片集成开关调光功能,可以通过普通墙面开关实现正向三级调光(100%~50%~25%)

700V 单晶硅集成电路加工工艺,寿命长久性能稳定,高性价比的驱动“CPU"

让LED调光驱动BOM做到0.90RMB.




内置智能调光,单颗驱动18W

图中,N1和电容构成专利主动填谷技术,将最高驱动功率提到16W。

②芯片内置调光数据,用最简单的几颗贴片电容实现普通开关的调光功能。






7W   开关调光球泡灯

①全SMD贴片工艺,工业生产全自动化,降低人工成本,提高生产效率,免除人为加工异常。

②BOM成本0.90RMB,8颗电子元件,芯片内置智能调光,普通墙壁开关实现三段调光。



多重保护高性价比

①内置700V 高压MOS,开路短路,过温过压过流多重保护。

②单晶硅集成电路,避免外围零件的负载老化造成的寿命缩减。

③市电波动,IC承受,避免灯珠分压造成的光衰老化。

④墙壁ON/OFF开关,调光操作简单,无需改变现有电路,无需增加额外器件,零成本调光。



布线及电气特性

①布线简单,单段接灯,过温、过压、过流三向保护灯串。

②工作电压范围190V-265V,超出工作电压范围,智能降低电流,保证不灭灯。

③光电一体,简单组装,轻松通过EMC,CE,CQC等行业认证。


我们一直专注着

一代,二代,三代,四代,我们一直专注向前走,因为我们相信数字线性IC是LED驱动的未来。


期待与LED行业精英共同探讨线性产品应用,共同推进LED驱动的进步。


该信息来源于网络,如有侵权,请及时与我们联系!QQ留言

用户评论

暂且没有评论!

您可以在此与其他用户分享您的想法(字数限制:不少于5个字符)

您将以游客身份发表评论,如果您是本站会员,可以 [点此登录],或者 [点此注册] 成为本站会员

热门资讯